integrierte lautsprecher für desktops /gehäusebauereien

  • was mir, seit ich wieder einen desktop habe, mächtig auf den Wecker geht, ist die Tatsache, dass ich nur dann ton habe, wenn ich mir zusätzliche lautsprechkästen (mit kabeln), einen weiteren stromklops (auch mit Kabel….) an den Rechner hänge.
    ok. bluetooth ginge auch, ist aber ebenfalls ein zusätzliches Kästchen, und braucht auch Strom, worum sich gekümmert werden muss.


    warum eigentlich nicht wie beim läptop interne Lautsprecher? Strom gibts im Gehäuse ohne ende, platz (naja.. findet sich) und die internen vom läptop reichen mir im Alltag zu 97,3% aus. sogar mit mono wär ich vollauf zufrieden.


    der erste versuch mit einem TDA2009A (stereo, klasse AB, 10W, 8 - 18VDC) war nicht so das wahre: die 12V des Netzteils sind für audio nicht stabil genug, der IC wird im betrieb recht heiss, so dass ein verhältnismässig grosser kühlkörper drauf muss, und für kleine für internen Einsatz geeignete lautsprecherchen ist er ein leistungmässiger overkill (klingt gar garstig…)


    es musste also ein IC her, der auch mit 5V zufrieden ist, mit weniger Leistung, und möglichst klasse D.
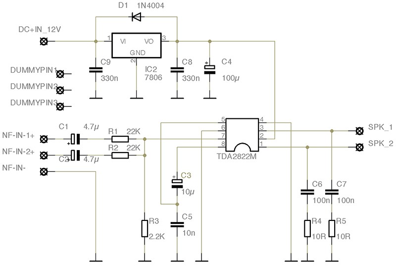
    der TDA2822M erfüllt diese Voraussetzungen: er arbeitet schon ab 1.8V (15V max) und spuckt im brückenbetrieb bei 5 bis 6V an 4 bis 8 ohm pi mal daumen etwa 1.5Watt aus, das reicht für eine alltagsrechnerstimme vollkommen.


    also los…


    und sofort problem das erste (aber einfach zu lösen..) - der Eingang des kleinen ist so empfindlich, dass er schon bei einem leisen lineout des Rechners heftig zu übersteuern beginnt. es muss ein eingangsspannungsteiler spendiert werden - im Schaltplan R1/R2 und R3. sie wirken wie ein lautstärkepoti, und damit sind die Verzerrungen ein für alle mal weg, das ausgangssignal aber noch brauchbar laut.


    der Prototyp im ersten Einsatz an 5V des Netzteils:



    und gleich problem das zweite (das dann böse böse) - wie man schon auf dem Bild sehen kann (der tastkopf hängt an der Betriebsspannung, nicht im signalweg, die soundkarte schweigt stille), ist da mächtig was los, wo eigentlich eine gerade durchgehende Linie sein sollte.
    und man hört es: die Festplatte knattert, netzwerkzugriffe knistern, die maus zwitschert und zwischendrin rauscht es.



    ich hab hier noch ein paar hübsche screenshots von des Rechners verdauungsgeräuschen.. :P




    des Rätsels Lösungen:


    erstens muss ein festspannungsregler her (7805,7806 oder 7809, 1A) der aus dem 12V Anschluss des Netzteils eine stabile Spannung von 5 - 9V produziert, das reduziert die Störungen schon recht deutlich, aber man kann immer noch mithören, was sich in den rechnereingeweiden so alles tut.
    irgendwo durch die massezuleitungen schleichen sich die Störungen ein, und obwohl die Lösung total simpel ist, hab ich ziemlich lange gebraucht, sie zu finden: ganz einfach keine Verbindung zur Netzteilmasse legen, nur +12V an den spannungsregler anschliessen, die masse wird mit nur einer Leitung vom internen frontpanelanschluss abgegriffen.



    hier der Prototyp im endlich zufriedenstellenden Einsatz - im Hintergrund das platinchen mit dem spannungsregler:




    und jetzt die Anleitung zum nachbauen:


    was brauchen wir?



    - TDA2822M
    - 1 festspannungsregler 7805 oder 7806, 7809 (TO220 Gehäuse, min 1A)
    - 1 diode 1N4001
    - 1 Kondensator (Folie oder Keramik) 10nF (C5)
    - 2 kondensatoren (folie/keramik) 100nF (C6, C7)
    - 2 Kondensatoren (unbedingt Keramik!) 300nF - 1µ (C8, C9)
    - 2 elkos 1 - 4.7µ (C1, C2)
    - 1 elko 10 -100µ (C3)
    - 1 elko 220 - 1000µ (C4)
    - 2 widerstände 4.7 - 10R (R4, R5)
    - 2 widerstände 22K (R1, R2)
    - 1 widerstand 2.2K (R3)


    pfostenstecker je 1x 2pol, 3pol und 4pol (oder aber die anschlusskabel direkt an die platine anlöten)


    1 stück kupfer- oder lochrasterplatine


    Werkzeuge für die Platine: ein Dremel oder vergleichbarer feinbohrschleifer, minibohrer 0.8 und 1.2 mm, schleifstifte (feine zahnarztbohrer tun es auch :D ), eine biegewelle ist ungemein hilfreich.
    und natürlich Lötkolben und Zinn.


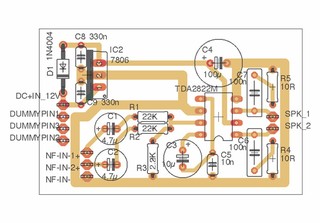
    Schalt- und belegungsplan:



    die Platine:
    das layout hab ich mit dem Programm eagle (eine kostenlose version findet man im netz, fragt tante googel) erstellt, man kann damit auch das board massstabsgetreu als bohrschablone ausdrucken (die beiden eagledateien hängen unten dran) -


    spiegelverkehrt drucken!!!!!!, ausschneiden, und auf die kupferseite der Platine mit etwas Tesa draufkleben. nun alle Löcher mit dem 0.8mm bohrer vorbohren, die Löcher für die pfostenstecker und den spannungsregler (ggf. auch die für die Diode) mit dem 1.2mm aufbohren:



    jetzt mit einem einigermassen weichen Bleistift die leiterbahnen anzeichnen:



    und mit den schleifstiftchen/zahnarztbohrern freikratzen:



    wenn wir die Platine noch mal sorgfältig inspiziert und für fehlerfrei befunden haben (gegen das licht halten, dann sieht man alle Fehler bestens), können die Bauteile aufgesteckt und festgelötet werden. bei den Elkos und der diode die Polarität beachten!! und die Halbleiter (den IC und den spannungsregler) möglichst schnell löten.



    alternativement kann man auch eine lochrasterplatine nehmen und die Bauteile mit kleinen drahtstückchen (litze oder kupferlackdraht) verbinden, mir ist die hantiererei mit den drahtstückchen zu nervig und ein weiterer Nachteil ist, dass man Bauteile später kaum noch tauschen kann: man kriegt sie nur ganz schlecht zwischen den drähtchen rausgefummelt, und spätestens nach dem 3. mal tauschen fallen die kupferpunkte beim löten einfach ab.
    wenn aber nicht grossartig herumgetestet werden muss, ist die lochrasterplatine praktikabel, und u.u. auch einfacher zu handhaben, mal abgesehen davon, dass nicht jeder einen Dremel o.ä. besitzt.


    so. eigentlich sind wir nun fertig, und nach einem erfolgreichen Testlauf mit einem 12V steckernetzteil, testlautsprecher und mp3player kann das kleine stück Bastelarbeit in den Rechner eingebaut werden. ich hab den überflüssigen stromstecker für Diskettenlaufwerke (oder was auch immer) okkupiert und nur die gelbe 12V Leitung mit dem platinchen verbunden.




    nun fehlt noch der Anschluss an das frontpanel. intern wär ja nicht wirklich intern, wenn wir nun irgendwelche Kabel von draussen wieder in den Rechner rein führen müssten, um das platinchen mit Audiosignalen und der noch fehlenden masse zu füttern.


    also der frontpanelanschluss:
    ist eigentlich ganz einfach. die pins 1,3,5 und 9 sind die audioleitungen (+). 1 und 3 mic/line in (links,rechts), 5 und 9 line out (rechts/links).
    pin 2 ist die audiomasse, pin 4, 6 und 10 sowas wie Indikatoren, was angeschlossen ist, pin 7 ist eine 2. masse für die Indikatoren (unbedingt wg. pin 7 noch mal das Handbuch befragen, ob das wirklich masse ist! bei meinem board ja, das netz war sich nicht immer sicher) und pin 8 ist nicht vorhanden.



    wer aufs frontpanel ganz verzichten will, bzw. es durch den internen Lautsprecher ersetzen möchte, geht nun so vor:


    pin 4 muss mit masse (pin2) verbunden werden, dann „weiss“ das system, dass ein frontpanel (oder was ähnliches) vorhanden ist. pin 10 sagt an, ob Kopfhörer o.ä. in die frontbuxe eingesteckt wurden, er wird dann von dem Schalter in der buxe auf pin 7/masse gelegt. die müssen wir nun mit einer kleinen Brücke verbinden oder aber, wenn wir den hinteren Anschluss nicht lahmlegen wollen, auf einen Schalter legen, mit dem wir den Ausgang von intern (schalter ein) auf extern hinten umschalten können.


    wenn es ein komplettes eigenes frontpanel werden soll, brauchen wir 2 klinkenbuchsen mit schaltern, und zwar eine mit schliesser fürs Mikrofon - an den kommen die Leitungen von pin 6 und pin 7, und eine mit 2 öffnern, die die signalleitungen zum platinchen trennt, damit es beim einstecken eines Kopfhörers ruhe gibt - die Leitungen von pin 5 und 9 werden „normal“ an die entsprechenden Eingänge der buxe gelötet, sowie an einen pin der Schalter. die Leitung zum platinchen kommt an den anderen schalterpin.


    schema:



    blöd ist nur…
    wenn der hintere lineout auch aktiv bleiben soll, kommen wir um den zusätzlichen Schalter nicht herum -

    und jetzt viel spass beim basteln!

    Dateien

    ersthilfe vor ort für altes zeugs (-> laptops) 8)

    berliner häckinTosh.stammTisch am 3.monatsmittwoch im maxFish/kunsthaus ACUD

    der stammtisch in berlin ist WIEDER DA!! nächster termin voraussichtlich: mittwoch 15.9.21, 19.00 uhr

  • @yoyo268 aber klar doch, gerne.


    die anschlussplatine:


    und der eigentliche tastkopf:


    die app kommt aus dem appstore KLIKK
    und läuft hier auf einem alten ipod mit iOS 5


    und ich schieb noch eine kurzanleitung für "tastkopf für eifon,eip.o/a.d" hinterher:


    schaltplan:


    und board:


    die platine wie die vom verstärkerchen herstellen, die massefläche ist bei den beiden klinken fies zu kratzen, wenn die platine wirklich so klein sein soll.
    die 2. klinke ist ein ausgang für testsignale, so dass das eidevice gleichzeitig testsignalgenerator und oszi sein kann.


    die widerstände im eingang hab ich mit einem "richtigen" oszilloskop als vergleichswerkzeug ermittelt - zum testen potis statt festwiderstände eingesetzt, und dann die entsprechenden werte zusammengesetzt und eingelötet. könnte bei anderen geräten auch abweichen.
    ganz wichtig sind die beiden z-dioden direkt am eingang, durchbruchsspannung 2.1V, sie beschützen das eidevice vor zu hohen spannungen.


    die 4polige klinke ist wie folgt belegt: spitze und 2.ring signal ausgänge (links/rechts), 3.ring masse, 4.ring mic bzw. testsignal in.


    und der tastfühler besteht aus einer testklemme mit ausschiebbarem haken, einem geschlachteten kugelschreiber, einer messklammer und etwas schrumpfschlauch und kabel.


    das eaglezeug hängt unten dran (mit pfostenstecker für jumper statt dem schiebeschalter im layout).

    Dateien

    ersthilfe vor ort für altes zeugs (-> laptops) 8)

    berliner häckinTosh.stammTisch am 3.monatsmittwoch im maxFish/kunsthaus ACUD

    der stammtisch in berlin ist WIEDER DA!! nächster termin voraussichtlich: mittwoch 15.9.21, 19.00 uhr

  • Cool Idee! Da dachte ich, das könnte ich auch in einen meiner Rechner bauen, die ich gern mal mitnehme. Ich hätte dann angefacht einen Lüfter Anschluss zu nehmen und von 12 auf 5 Volt runter zu regulieren. Zum Beispiel mit so was hier, wenn man nicht selber löten wil:
    https://www.ebay.de/itm/122212881316
    umd dahinter dann eine 2*3 Watt Verstärker Platine hängen Lautsprecher dran und gut ist :) Mal sehen, ob ich mir sowas verbaue, denn 2 3 Watt Lautsprecher hab ich noch

  • Interessantes Bastelprojekt. Wäre mal einen Nachbau wert. :)


    Danke für die Idee und die Anleitung.

    System 1: Skylake System, GIGABYTE Z170X-Designare, Intel i7 6700K, NVIDIA GTX 980 Ti, 2x 16GB Vengeance Corsair, BCM943602CS

  • Hi grt!
    Das hab ich mir doch gedacht das du nicht im Regal auf Augenhöhe einkaufst, ja einfach klasse :thumbsup:
    Weil alles was ich gestern so auf die schnelle fand war um die 300 Öcken und das geht ja mal nicht.


    Ganz vielen Dank!

  • griven

    Hat das Label Erledigt hinzugefügt